Publicado em 17/04/2025
RESUMO
O cenário competitivo do setor da construção, requer a utilização de metodologias baseadas em processos que se mostrem eficientes na obtenção de resultados para as empresas. O trabalho explora a metodologia de Strategic Sourcing e evidencia seu papel como ferramenta estratégica, estruturada em etapas que buscam não apenas a redução de custo, mas também ganhos de qualidade, previsibilidade e oportunidades estratégicas.
Palavras-chaves: Orçamento de Obras; Strategic Sourcing; Estratégia de Compras; Suprimentos.
INTRODUÇÃO
Em um cenário dinâmico e competitivo do setor da construção civil, a concorrência entre as empresas está cada vez mais acirrada. As inovações e melhorias de processos tem se mostrado eficientes na busca de redução de custos, se tornando um diferencial competitivo (RIBEIRO, 2006).
Assim, é fundamental que o setor de compras seja estruturado, dispondo de processos definidos, mantendo uma gestão organizada para garantir a eficiência nas comunicações entre as etapas (MARTINS, 2020).
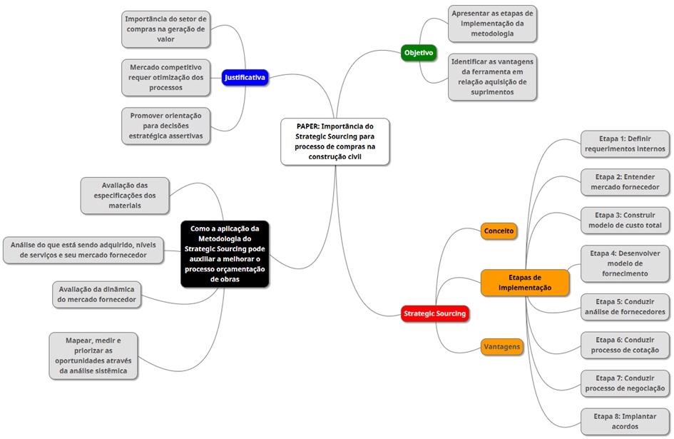
Segundo Pasquale (2012), uma boa estratégia é investir em metodologias que possam aperfeiçoar a gestão dos processos de aquisição. Dentre elas está o Strategic Sourcing, que é uma metodologia aplicada à área de compras, visando a redução do custo total de aquisição de materiais e serviços, bem como o relacionamento com os fornecedores, permitindo identificar potenciais oportunidades de melhorias para decisões estratégicas assertivas.
Desta forma, o objetivo deste trabalho é realizar um estudo da aplicação da metodologia de Strategic Sourcing em orçamento de obras, apresentado suas etapas de implementação, verificando suas vantagens e contribuições para o processo.
A realização do trabalho se justifica pela relevância cada vez maior da função de compras na geração de valor. A evolução dos processos, considerando uma abordagem estratégica, irá fornecer orientações para formulação de decisões assertivas, identificando oportunidades de otimização dos recursos e redução dos custos.
DESENVOLVIMENTO
2.1 Strategic Sourcing
BIM (2016), apresenta a definição da metodologia de Strategic Sourcing como:
Strategic Sourcing é um processo estruturado de compras que permite a identificação de oportunidades estratégicas através de análise sistêmica da situação atual, incluindo: Spend Analysis (Diagnóstico e Análise de Gastos); mapeamento da base de fornecedores; entendimento dos processos e competências; avaliação dos cenários externo e interno; implementação de processos colaborativos entre equipes internas multifuncionais e fornecedores. (BIM, 2016, p. 19).
A autora descreve a estrutura da metodologia de Strategic Sourcing, distribuída em 3 (três) grupos com 8 (oito) etapas bem definidas, conforme apresentado na Figura 1.
Figura 1 – Etapas da Metodologia Strategic Sourcing

Fonte: Bim (2016).
- Etapa 1: Definir Requerimentos Internos – Análise do que está sendo adquirido, permitindo entender todos os seus detalhes e dimensões. Serão realizadas as análises de segmentação de categoria para definição do escopo, validação das especificações, levantamento de volumes, avaliação de preços e custos pagos, avaliação do processo de compras e utilização e possíveis barreiras internas e externas.
- Etapa 2: Entender Mercado fornecedor – Entender o mercado fornecedor, identificando tendências, dinâmica competitiva e sua segmentação.
- Etapa 3: Construir modelo de custo total – Identificar todos os direcionadores de custos. Serão realizadas análises para o entendimento do ciclo de vida do bem ou serviço e os custos referentes a cada período, gerando um Mapa de Custo Total (TCO) e o Baseline de Preços mais Custo Total.
- Etapa 4: Desenvolver modelo de fornecimento – Serão avaliados potenciais alternativas estratégicas ao modelo de fornecimento atual, com sugestões de novos modelos visando a redução de custos.
- Etapa 5: Conduzir a análise de fornecedores – Será realizada uma pesquisa de forma ampla do mercado fornecedor, com o objetivo de selecionar fornecedores que possam atender as demandas da organização. Ao final teremos um mapeamento completo, com a estruturação de um mapa de critérios de seleção de fornecedores e lista curta de fornecedores que participarão do processo de cotação.
- Etapa 6: Conduzir processo de cotação – Será realizada a primeira abordagem de pedido de cotação de preços para os fornecedores, com estruturação da solicitação de cotação, envio e recebimento de propostas e análise e seleção de fornecedores.
- Etapa 7: Conduzir processo de negociação – Estruturar as estratégias e processo de condução das negociações, ao final teremos as recomendações e divulgação dos resultados obtidos.
- Etapa 8: Implantar acordos – Nessa etapa teremos a consolidação do processo de Strategic Sourcing, com a implantação dos acordos em toda a sua extensão, garantindo o seu sucesso. Serão gerados acordos formais de fornecimento, plano de implantação, controle e monitoramento do desempenho dos fornecedores.
Ao final da implementação dessas etapas teremos as principais ações e entregáveis:
- Grupo 1: Especificação genérica, Baseline de preços, análise de 5 forças de Porter, estrutura de custos do mercado fornecedor, análise e identificação indicadores de TCO e Baseline de custo total.
- Grupo 2: Modelo alternativo de fornecimento e proposta, RFI – Requisição de informação, critério de ranking de fornecedores e lista curta de fornecedores.
- Grupo 3: RFP/Q – Requisição de proposta e cotação, processo de negociação, acordos e planos de implantação e divulgação dos resultados.
Muitos são os benefícios que podem ser obtidos com a implementação desta metodologia. O Quadro 1 traz uma lista de vantagens do Strategic Sourcing.
Quadro 1 – Vantagens da metodologia de Strategic Sourcing

Fonte: Nunes, 2016 (adaptado pelo autor, 2025)
Bim (2016) afirma que embora a metodologia de Strategic Sourcing apresente inúmeras vantagens, sua implementação não é tarefa fácil, alguns fatores organizacionais, como incertezas, falta de organização e a relutância em adotar novos procedimentos podem gerar dificuldade para sua adoção. Isso vai exigir mudanças estruturais que vão além da revisão dos processos, demandando um alinhamento entre setores, dados confiáveis e apoio da gestão.
CONCLUSÃO
O fator que norteou o desenvolvimento desse trabalho foi a percepção da possibilidade de melhorias nos processos de compras na construção civil, o objetivo foi demonstra uma nova metodologia e suas etapas de implementação. Foi possível verificar que o Strategic Sourcing não é apenas uma ferramenta, mas sim um alavancador de resultados.
A metodologia vai além do simples fato da compra de suprimentos, trata-se de uma abordagem estruturada alinhada aos objetivos estratégicos da organização. É uma ferramenta que agrega valor considerável, com processos bem definidos, seus resultados vão além da redução de custos, sua implementação traz ganhos de qualidade de serviços, redução de riscos, garantia de fornecedores qualificados, aumento da previsibilidade e fortalecimento de tomada de decisões, que passam a ser baseadas em indicadores de performance.
Espera-se que esse trabalho sirva de incentivo para mais pesquisas, e como sugestão para trabalhos futuros, o desenvolvimento de um estudo de plano de aplicação da metodologia de Strategic Sourcing, integrado ao processo orçamentário estratégico.
REFERÊNCIAS
BIM, Cilene. Strategic Sourcing: Manual de aplicação da metodologia de compras estratégicas. 2. ed. São Paulo: INLACCE, 2016.
MARTINS, Arthur Hottgen. Processo de compras de suprimentos na engenharia: estudo de caso de uma empresa de construção civil. 2020. Trabalho de Conclusão de Curso (Graduação em Engenharia Civil) – Universidade Federal de Santa Catarina, Florianópolis, 2020.
NUNES, Carolina C. M. at al. Strategic Sourcing – uma nova abordagem da área de suprimentos. Sustainable Business International Journal, São Paulo, n. 69, p. 1-28, dez. 2016.
PASQUALE, Carla C. Strategic Sourcing. Revista Técnico-Científica da UNIESP, São Paulo, v.2, n.8, mar. 2012.
RIBEIRO, Patrícia Keila Poepcke. Gerenciamento do ciclo de aquisição de materiais na produção de edifícios. 2006. Dissertação (Mestrado em Construção Civil) – Universidade Federal de São Carlos, São Carlos, 2006.
APÊNDICE – Mapa Mental
Figura 2 – Mapa Mental

Fonte: Elaborado pelos autores.
Sobre os autores:

Anderson Horácio dos Santos Silva – E-mail de contato: anndersonn@gmail.com
Thales Miranda de Lima – E-mail de contato: thaleslima.eng.civil@gmail.com
Thalles Amaral Gomes – E-mail de contato: thalles-gomes@hotmail.com
Editor Midias
Ainda não recebemos comentários. Seja o primeiro a deixar sua opinião.





Deixe uma resposta